ETILENGLICOL = EG
METANOL = M
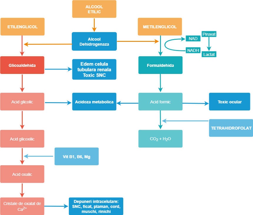
Mecanismul toxicitatii
EG si M nu sunt toxici ei insusi, dar metabolitii lor da. Ei sunt metabolizati de alcool dehidrogenaza, respectiv aldehid dehidrogenaza.
Fig. Etapele metabolizarii EG si a M cu interventiile terpaeutice sis efectele pe organe ale metabolitilor toxici

EG ==> acid oxalic
- ==> oxalat de calciu – precipita in rinichi ==> insuficienta renala + hipocalcemie
- ==> acid glicolic ==> afectare neurologica si cardiopulmonara
M ==> formaldehida si acid formic ==> toxic mitocondrial ==> afecteaza retina, ganglionii bazali
EG – timp de injumatatire 17 ore (eliminare renala)
M – timp de injumatatire 50 ore (eliminare respiratorie)
Simptomatologie
Initial determinata de intoxicatia cu alcool, ulterior + de metaboliti
| Etilenglicol | Metanol | |
| Stadiul 1 | 30 min -12 ore Asemanator intoxicatiei cu alcool etilic Iritatie gastrica (durere, greata, voma) Ataxie, nistagmus Edem cerebral, convulsii | 0 – 6 ore Asemanator intoxicatiei cu alcool etilic Ataxie, ametelea, confuzie Iritatie gastrica (durere, greata, voma) |
| Stadiul 2 | 12 ore – 24 ore Stadiul cardiopulmonar Disfunctie miocardica Soc ARDS | 6 – 30 ore Poate fi asimptomatic |
| Stadiul 3 | 24 ore – 72 ore Stadiul renal Insuficienta renala ARDS | 6 – 72 ore Simptome vizuale – orbire Convulsii, coma, edem cerebral Insuficienta cardiaca, respiratorie |
| Stadiul 4 | Leziuni neurologice | |
M – poate determina moarte cerebrala
Investigatii
- Osmolar Gap
- test traditional de screening pentru ingestia de alcool
- sensibilitate si specificitate scazuta
- nu este un consens pentru limite > 20 mOsm = poate indica intoxicatie cu EG
- Anion Gap
- in timp Osmolar Gap scade si Anion Gap creste
- cresterea Anion Gap nu este specifica pentru ingestia de alcool
- Lactat Gap – se refera la masurare prin doua metode EAB cu lactat oxidaza si lab cu lactat dehidrogenaza
- nivelul de lactat este relativ scazut in general
- poate fi crescut (toxic mitocoandrial, confundat cu glicolat, nivele crescute de adrenalina)
- Hipocalcemie
- Cristale de oxalat de calciu in sumarul de urina – EG
- Masurarea directa a EG si M – crescuti doar in primele ore de la intoxicatie
- nivele > 20 mg/dl sut considerate toxice ( > 6.2 mM pentru M si > 3.2 mM pentru EG)
- Methemoglobina – ingestia de antigel poate contine nitrati
- Imagistic
- Necroza ganglioni bazali bilateral,
- necroze hemoragice pe CT
- RMN cu restrictie de fdfiuzie cu hiper intensitate in T2/FlAIR, hemoragie mai ales in secventele GRE/SWI
- modificari de substanta alba
- necroza de nerv optic
Tratament
- Lavaj gastric (la 1 – 2 ore de la ingestie)
- Blocarea dehidrogenazei:
- Fomepizole
- – inhiba alcool dehidrogenaza si previne formarea de metaboliti
- – in fazele initiale ale intoxicatiei
- Doze
- initial 15 mg/kg IV
- apoi 10 mg/kg IV la 12 ore 4 doze (2 zile)
- apoi 15 mg/kg la 12 ore
- Cresterea dozei la 4 ore in timpul hemodializei. Daca ultima doza este >6 ore anterior dializei, se administreaza o doza suplimentara la initierea dializei
- Etanol
- A doua linie de terapie
- Alcoolemie target 100-150 mg/dl
- Doza de incarcare 0.8 g/kg (alcool 40% – 2 ml/kg)
- Doza de mentinere 66-130 mg/kg/h
- Doza se creste la pacientii cu dializa (250-300 mg/kg/h)
- Monitorizare: electroliti, nivel etanol la 2 h
- Cresterea anion gap sugereaza nivel inadecvat de blocare a dehidrogenazei
- Complicatii: greata, varsaturi, depresie respiratorie, hipoglicemie, tulburari de comportament
- Fomepizole
- Tratamentul de opreste atunci cand nivelele de alcool toxic sunt < 20 mg/dl sau M <6.2 mM si EG <3.2 mM
- Hemodializa
- Elimina alcoolii metabolitii toxici
- Indicatii:
- Acidoza metabolica (pH< 7.15)
- Anion Gap >24 mM
- Coma, convulsii
- Afectare vizuala
- Insuficienta renala
- Nivele de EG sau M
- > 50mg/dl in absenta tratamentului cu alcool etilic sau fomepizole
- > 60mg/dl in contextula administrarii de alcool etilic
- > 70mg/dl in contextul tratamentului cu fomepizole
- Bicarbonat de sodiu – pentru managementul acidozei metabolice
- Calciu
- se evita administrarea de calciu (poate creste precipitarea calciu oxalat in tesuturi)
- indicat in caz de tetanie, convulsii, QT prelungit
- Vitamine
- EG
- Tiamina (vit B1) 100 mg/zi IV
- Piridoxina (vit B6) 100 mg x2/zi IV
- M
- Acid folic 50-100 mg/4h IV
- EG

Leave a comment